各党总支(党委),各二级学院、部门:
现将《167net必赢入口推进课程思政建设实施方案》印发给你们,请认真组织贯彻实施。
特此通知。
中共167net必赢入口委员会 167net必赢入口
2019年3月8日
167net必赢入口推进课程思政建设实施方案
为深入贯彻落实全国全省高校思想政治工作会议、全国教育大会和新时代全国本科教育工作会议精神,落实立德树人根本任务,构建全员全过程全方位育人体系,全面推进学校课程思政建设,特制定本实施方案。
一、指导思想与基本原则
(一)指导思想
坚持以习近平新时代中国特色社会主义思想为指导,围绕立德树人根本任务,把思想政治工作贯穿教育教学全过程,全面梳理挖掘各门课程所蕴含的“思政元素”,充分发挥各门课程所承载的育人功能,实现知识传授、能力培养和价值引领的有机统一,培养德智体美劳全面发展、能够担当民族复兴大任的时代新人。
(二)基本原则
1.遵循课程建设规律。根据通识类和专业类课程的特点与建设要求,找准各门课程中思政映射与融入点,把做人做事的基本道理、社会主义核心价值观的相关要求、实现民族复兴的责任担当等“思政元素”融入课程教学,进一步突显课程“育德”功能。要强化课程建设在课程思政中基础性地位,既要克服专业课与思政课“两张皮”现象,又要反对课程教学的机械化、教条化、同质化和去专业化、去知识化,真正达到各门课程同向同行、协同育人。
2.遵循思政工作规律。实施课程思政必须坚持实事求是的基础上,体现先进性与广泛性相结合、教育与管理相结合,解决思想问题与解决实际问题相结合、精神激励与物质激励相结合,思思想政治教育与科学文化教育相结合,善于运用马克思主义的立场、观点、方法分析问题、解决问题。
3.遵循教书育人规律。要把提高教师思想政治素质和职业道德水平摆在首要位置,引导教师坚持教书和育人相统一、言传和身教相统一、潜心问道和关注社会相统一、学术自由和学术规范相统一,自觉当好青年大学生品格品行品位的塑造者和学生健康成长指导者和引路人。
4.遵循学生成长规律。青年大学生正处在人生成长的关键时期,要准确把握其成长过程的阶段性、时代性、个性化和矛盾性发展规律。要突出问题导向,切实加强学生知识体系搭建、价值观塑造和情感心理的培育,春风化雨、润物无声、绵绵用力,在潜移默化中把课程“育德”功能融入大学生日常生活之中。
二、建设目标
优化课程思政内容,深化课程思政改革,强化课程思政队伍建设,以打造“课程思政金课”项目为引领,统筹实施课程思政“六个一”计划,全面提升课程思政建设水平。
——实施思想政治理论课教学改革计划,建设一系列提高大学生运用马克思主义理论分析解决实际问题能力的思想政治理论课程。(马克思主义学院)
——实施课程思政金课项目培育计划,打造一批充满思政元素、发挥思政功能的“在线开放”通识课和专业课。(教务处、党委宣传部、党委教师工作部)
——实施教师教育校本教材精品计划,展示一批体现学科特质、教师教育特点的校本特色精品教材。(教务处、党委宣传部、党委教师工作部)
——实施课程思政队伍专项支持计划,培养一批具有较强亲和力和影响力的课程思政教学名师、教学团队。(教务处、党委宣传部、党委教师工作部)
——实施课程思政教学改革创新计划,探索一系列有价值、可推广的课程思政教学改革典型经验和特色做法。(教务处、党委宣传部、党委教师工作部)
——实施课程思政考核评价与持续改进计划,形成一套科学有效的课程思政管理体制和运行机制。(评估处、教务处)
三、建设内容与要求
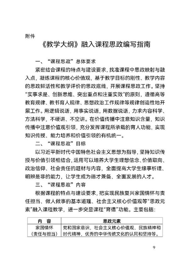
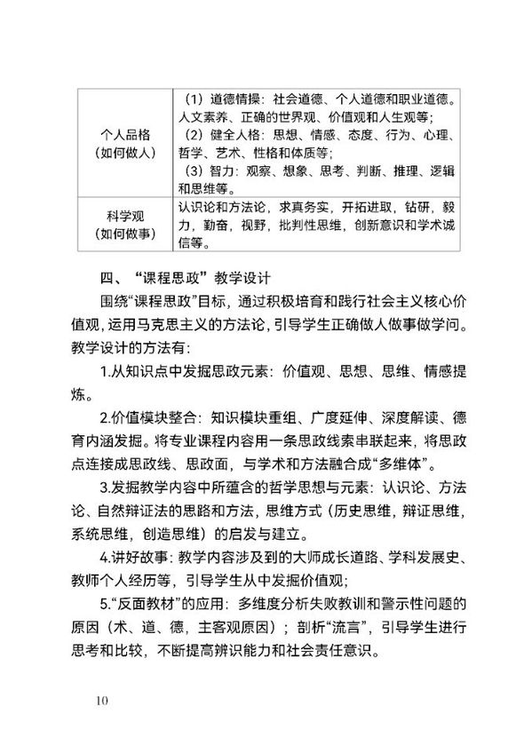
(一)进一步优化课程内容,全面提升育人功能
1.增加哲学社会科学与人文学科选修课的数量。重点发挥现有的哲学社会科学、人文学科在课程思政中优势功能,并适当增加相关课程学分,加大增加课程供给,实现三年内可选课程门数在现有基础上增加50%。
2.开展“课程思政金课”项目培育和建设。按照实事求是与鼓励创新相结合、突出特色与注重实效相结合、分步实施与整体推进相结合的工作思路,围绕课程思政建设的基本原则和建设要求,修订课程教学大纲,优化教学设计,体现课程育人功能,全面实施“课程思政金课”项目培育计划,积极打造“课程思政金课”。
2019年9月起,学校每年遴选50门校级“课程思政金课”培育项目,进行分层立项资助;2020年9月前,所有核心课程要全面实施“课程思政”建设;2021年底,实现所有通识课与专业课均体现“课程思政”规范化建设要求,课程育人效果整体提高。
3.加强校本特色精品教材建设。将教材建设作为课程思政教学资源建设重点,全面实施教师教育校本教材精品计划。围绕我围绕我校办学定位和学科优势,聚焦“师范、沿海、老区”三张特色牌,整合校内外平台资源、学科资源等,组织教学科研骨干、专家学者,编印、修订体现学科特质、教师教育特点的校本特色系列教材——《盐师有范》,充分展示我校在教师教育、沿海开发与服务、新四军研究等方面的教材建设成果,激发师生爱党、爱国、爱校情怀和责任担当,坚定“四个自信”。不断深化教材改革,推出一批专业教育与思想教育相结合,符合我校人才培养规律、适应学校教育改革发展要求的优秀教材、精品教材。
(二)进一步推进课程改革,不断创新育人手段
1.丰富教学内容与形式。根据通识类课程、专业类课程的教育教学特点,找准各门课程中思政映射与融入点,不断丰富教学内容和形式。
(1)哲学社会科学类课程要突出体现马克思主义中国化最新理论成果,推动中华优秀传统文化创造性转化、创新性发展,继承革命文化,发展社会主义先进文化,不断增强“四个自信”。
(2)自然科学类专业课程要突出培育科学素养、强化创新意识,培养辩证唯物主义和历史唯物主义思维,增强人与自然和谐共生意识和构建人类命运共同体的历史担当。
(3)工程技术类专业课程要突出培育精益求精、严谨务实、耐心专注、专业敬业、淡泊名利的工匠精神、创新创业精神及优秀品质。
(4)人文艺术类专业课程要突出培育文化素养、审美情趣、生活态度,注重理想信念、爱国主义、民族情怀、文化自觉和文化自信教育。
(5)体育类课程要突出培育增强体质、增进健康、提高体育素养的意识和能力,发展健全人格,弘扬体育精神。
2.创新教学方法与手段。注重知识与技能、过程与方法、情感态度与价值观的有机结合,实现教学方法手段改革为课程思政育人的目标服务。
(1)打造高效课堂。突出学生主体地位和教师主导作用,加大学生实践能力、研究能力、创新能力、道德情操等关键目标培养,更多关注学生的综合发展、学习过程及学习效果。
(2)构建新型师生关系。加强师生课堂内外、线上线下互动交流,注重言传身教,用教师的高尚师德和精湛学术感染影响学生。
(3)注重信息化建设。加强信息化手段在课程教学过程及教学资源建设中的应用,实现信息技术与教育教学的深度融合。
3.加强课程思政评价与持续改进。全面实施课程思政考核评价与持续改进计划,坚持“基于学生学习效果的教育”(OBE:Outcome based education)理念,以学生的获得感为检验标准,在人才培养方案中进一步明确思政元素和德育要素,并以此为标准优化课程内容,完善课程教学标准,优化质量监控体系。要将推进课程思政纳入学校教育教学总体规划,纳入二级学院目标管理考核评价体系和领导班子年度考核,实现从源头、目标和过程上持续加强和改进课程育人功能,持续通过教学建设、教学运行和管理环节将育人理念落到实处。
(三)进一步加强队伍建设,提高教师育人能力
以实施课程思政队伍专项支持计划为依托,培养一批具有较强亲和力和影响力的课程思政教学名师、教学团队,真正做到以德立身、以德立学、以德施教。
1.加强课程思政技能培训。利用教师岗前培训、专业系主任、专业负责人培训、专题培训、专题研讨、集体备课等多种措施,提升教师的课程育人能力和水平。
2.搭建课程育人研究平台。学校成立课程育人研究中心,由校长担任中心主任,分管教学工作和分管学生工作的校领导担任中心常务副主任,统筹推进学校思政课程和课程思政建设,课程育人研究中心办公室挂靠在教务处。各二级学院要成立相应的课程育人研究分中心和若干课程育人工作室,整合专业课教师、专兼职思政课教师、辅导员和班主任队伍,建设一批多学科背景互相支撑、良性互动的课程育人教学团队。(课程育人=思政课程+课程思政)
3.打造课程思政教学名师。聘请符合条件的专家学者、地方党政领导、知名企业家、社会各条战线的先进人物担任课程思政特聘教师;鼓励学校“课程思政金课”项目负责人通过示范课、观摩课、专题报告、巡回讲座等形式,推介学校课程思政建设成果,培养造就一批具有亲和力和影响力的课程思政教学名师。
四、实施保障
(一)加强组织领导,构建协同联动机制
学校成立课程思政领导小组,校党委书记任组长,分管教学工作和分管学生工作的校领导任常务副组长,其他校领导任副组长,有关部门负责人为成员,统筹推进全校课程思政工作,及时研究制定课程思政相关政策与措施。建立相关职能部门和二级学院各负其责、互相配合的课程思政协同机制,构建各学科体系间任课教师的交流沟通与联动机制,定期开展专题调研、专项研讨、主题报告等,提出课程思政建设中的相关措施。各二级学院要把课程思政摆上重要位置,根据自身特点,制定实施细则,落实工作任务。
(二)加强工作考核,构建评价激励机制
注重从校院两个层面对课程思政实施情况进行动态化、常态化、滚动式考核。把教师参与课程思政情况和效果作为教师考核评价、职称评聘、评优奖励、选拔培训的重要依据;把价值引领、知识传授、能力培养的教学目标纳入学生课程学习评价。设立课程思政建设专项经费,每年150万元,专门用于推进课程思政“六个一”计划的实施。
(三)加强舆论宣传,构建成果推广机制
通过校园各宣传平台,结合校园网、新媒体等现代媒体手段,加大“课程思政”先进典型的宣传力度,凝聚校内共识,增强教学、科研、管理、服务等各条战线人员的责任意识,营造良好育人氛围。建立成果转化推广机制,积极提炼一系列有价值、可推广的课程思政教学改革典型经验和特色做法,不断扩大学校的社会影响力和美誉度。
附件:《教学大纲》融入课程思政编写指南



